Keithley Instruments 195A Digital Multimeter is a 5½ digit resolution 200 000 count instrument that was manufactured in the 80's, possibly early 90's. It was available in two configurations: base model that only had DC Volts and Ohms measurements and model with 1950 option, which added DC/AC Amps and AC TRMS Volts measurements.
Keithley DMM line has long replaced 195/196/199 series with newer models but these still show up on Ebay and other outlets and they offer great performance for reasonable prices. Unfortunately most of the 195A models available online are the ones without 1950 Option.
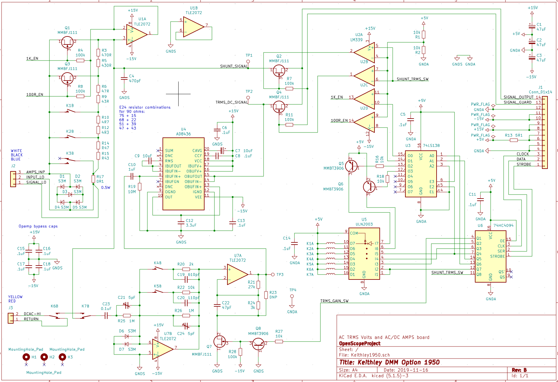
This project aims to recreate the 1950 Option PCB and circuitry using modern components.
In the process some upgrades and some compromises were made. For example this version of 1950 option board is based on AD8436 trms chip that along with newer opamps provides higher bandwidth and better overall specs than much older AD536 of the original. On the other hand cheaper shunt resistors are used (because of their availability) with worse drift and tempco characteristics.
High voltage operation using the new board is also NOT recommended or tested.
See bom for this board generated by InteractiveHtmlBom plugin for KiCad.
End result installed in the meter
Original board next to new version
Close up of rev A board with Genuine Bodge™ visible on the left




